Ebpay

5G物联网网关(IOT)网关介绍与应用

  • 时间 :2020-06-01
  • 作者 :Ebpay科技
  • 浏览数 :6798

5G物联网(IOT)网关又叫5G工业网关,是基于5G网络通信的物联网工业级网关。5G工业网关相较于4G工业网关,整体硬件配置、性能指标都有很大提升。5G工业网关应用场景大幅增加扩展,特别适合于广接入、大数据、高速率、低时延的场景,未来我们可以在智能化物联网场景中看到它们的应用和普及。

 

基于5G网络通信的物联网工业级网关.png


5G物联网网关测试速度(BMG5100网关测试)

EbpayBMG5100物联网网关测试数据(以广和通、移远5G模块为例),测试速度可以达200-350MB/S。这里截一张平均数据图,之前测试可以达到320M/S, 根据Ebpay君实测情况,后续这数据速度还会提升更高。


5G物联网网关测试速度(BMG5100网关测试).png

 

这是一张延时ping, 从里面的5G时延指标我们就可以看到数据还是可以。


延时ping.png


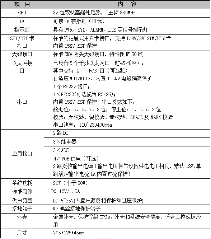
BMG5100工业5G网关介绍


BMG5100工业5G网关介绍.png

 

BMG5100网关,是一款工业级5G千兆物联网网关。处理器是5G版本的MPS双核处理器,速率达800HZ,主板是USB3.0高速接口。配置5路千兆网口,4路POE等丰富接口。

下面BMG5100 网关参数

 

BMG5100 网关参数.png


5G物联网网关应用场景

5G物联网关主要应用于: 5G车联网(无人驾使)、工业互联网(工业智慧制造)、智慧城市(5G智慧路灯杆)、远程医疗、行业无人机、在线直播、人工智能等物联应用。


联系我们
联系我们

EbpayBaimatech,集M2M产品研发、IoT平台服务、国际化运营于一体,让我们联接,共创未来